>
加入收藏
设为首页
去校首页
管理机构导航
党政办公室
组织部
宣传统战部
学生工作部
(学工部、武装部)
纪委办公室
工会
团委
离退休工作处
发展规划处
教务处
科研处
人事处
财务处
国有资产管理处
审计处
产教融合处
国际交流合作处
保卫处
后勤管理处
教师发展中心
实验设备管理中心
学术理论研究部
资产经营公司
档案馆
党委教师工作部
创新创业教育中心
教学单位导航
土木与建筑工程学院
测绘工程学院
汽车与交通工程学院
机电工程学院
电气与信息工程学院
材料与化学工程学院
计算机科学与技术学院
经济管理学院
理学院
人文与社会科学学院
外国语学院
艺术与设计学院
马克思主义学院
体育教研部
研究生部
继续教育学院
图书馆
网络信息管理中心
工程训练中心
本站首页
部门简介
通知公告
新闻动态
招生工作
人才培养
学位管理
导师队伍
学生工作
规章制度
taptap网页版
您的位置:taptap福彩3D>>
研究生部
>>
导师队伍
>> >> >> >>正文内容
taptap点点在线登录
点点taptap官网app网址
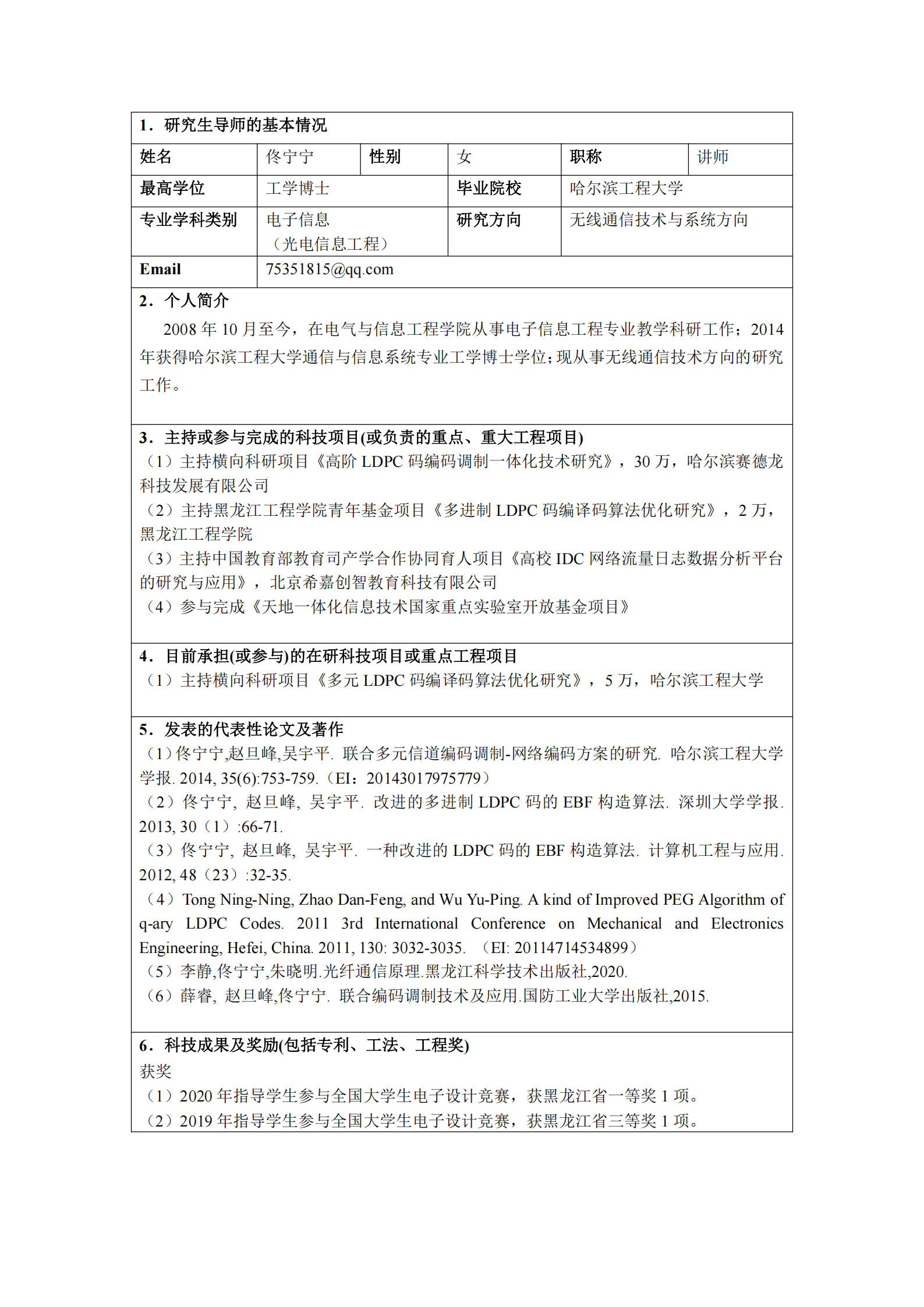
佟宁宁
来源: 发布时间:2025年04月30日 点击数:
【
打印文章
】【
查看评论
】
•
上一篇:
白冰
•
下一篇:没有了!
相关文章
没有相关内容
联系我们
|
版权声明
|
关于我们
|
管理指南
|
管理登录
黑ICP备11005929
map